Orders - Placement, History
Order Placement Flow via API
Backend-to-Backend Integration
The order placement integration method enables Bespoke to push all relevant details of the international order to the webstore’s platform in real time. It also enables a simple and cost-effective payment reconciliation process, since reconciliation is performed periodically (typically weekly) and payments are made by Global-e in bulk using BACS, thereby minimising transaction costs.
After the customer completes the checkout process on the Global‑e checkout page, Global‑e places the order along with all customer data and attributes on the merchant’s platform via a dedicated API call. The merchant can process the order using existing business processes, including stock-holding procedures, order fulfilment, customer service, and more.
The Order Placement flow consists of the following APIs used by Global-e to place or cancel an order:
SendOrderToMerchant (Global-e to Merchant)Step 1: creates a new order on the merchant's side)PerformOrderPayment (Global-e to Merchant)- Step 2: Sets the order status as ready for fulfilmentUpdateOrderStatus: Cancels the order in case of fraud.
Step 1: SendOrderToMerchant (Global-e to Merchant)
Global‑e places a
SendOrderToMerchantAPI call to create an order in Payment Pending status on the merchant's side.
The API clears the customer's cart.
The API returns the Merchant's Order ID for the order that was created.
After completing this step:
The order can be included in the Customer's My Account order history.
Global‑e recommends that you reserve the inventory for this order until Global‑e has confirmed
PerformOrderPayment(see step 2).
Step 2: PerformOrderPayment (Global-e to Merchant) API
Once the Global‑e verification process is complete, a second call is placed to confirm the order and indicate that it can now be pushed to fulfilment.
![]() |
Step 3:UpdateOrderStatus API
If Global‑e identifies the order as a fraud attempt, Global‑e calls the UpdateOrderStatus (Global-e to Merchant) API to cancel the order (on the merchant's side) instead of confirming the payment.
![]() |
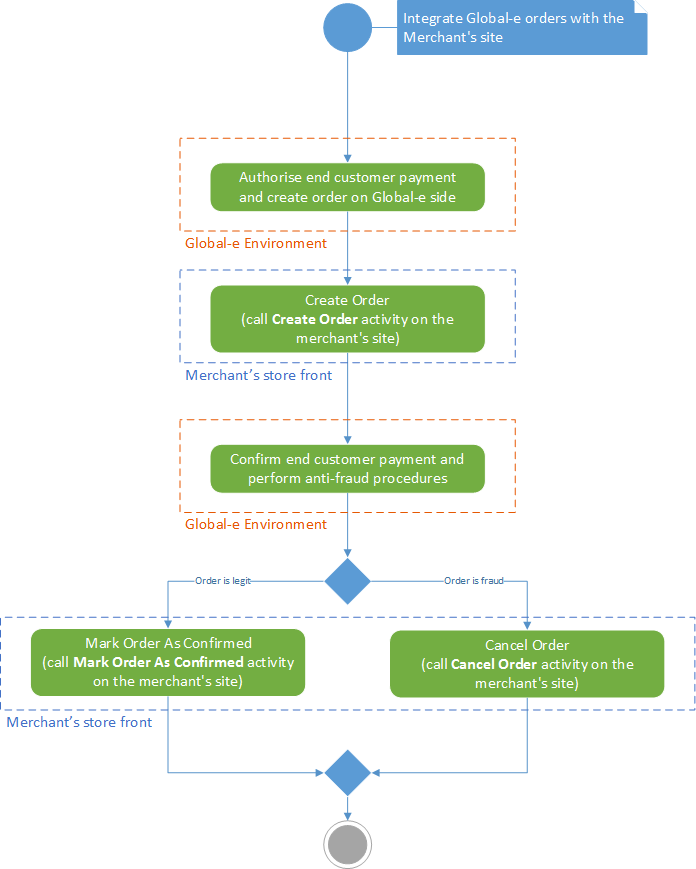
Order Placement Flow
The following diagram illustrates the entire order integration flow with your Merchant site:
![]() |
Global‑e side: Authorise payment and create order on the Global‑e side.
Merchant storefront: Create order.
Global‑e side: Perform anti-fraud verification and confirm payment
Merchant storefront:
The order is legit, the order is confirmed.
The order is fraudulent, the order is cancelled.
Order History
Orders placed by logged-in customers through Global-e are assigned to the corresponding account in your merchant store.
You must update your order history pages to show the correct localized prices for your international orders. The prices displayed should show the same currency and prices that the customer paid and sent to your platform via the sendOrderToMerchant request.
Pre-Order and Backorder
To inform Global-e that a product is on pre-order or backorder, include the following fields in your getCheckoutCartInfo response:
IsBackOrdered: Set to true for products ordered as backorders or pre-orders.BackOrderDate: Provide the estimated stock date for backordered or pre-ordered items in the formatyyyy-MM-dd HH:mm:ss.
Adding a metadata field to getCheckoutCartInfo allows the Global-e design team to display additional details on the checkout page and in transactional emails.
Example:
{
"productsList": [{
"ProductCode": "ProductCode",
"CartItemId": "line 1",
"Name": "Product Name",
"NameEnglish": "Product Name",
"Description": "Description",
"DescriptionEnglish": "Description",
"ImageURL": "https://domain/img/imageName.jpg",
"ImageWidth": "",
"ImageHeight": "",
"OriginalListPrice": 100,
"OriginalSalePrice": 100,
"OrderedQuantity": 1,
"IsBackOrdered": true,
"BackOrderDate": "2023-10-30 11:57:13",
"MetaData": {
"Attributes": [{
"AttributeKey": "BackOrderMessage",
"AttributeValue": "Shipping on 2023-10-30"
}
]
}
}
]
}

